
振芯科技“内斗”或再现新剧情。4月13日晚,振芯科技流露不予提交控股鼓舞临时提案至鼓舞大会审议的公告。 图片开始:公司公告 公告裸露,公司控股鼓舞成皆国腾电子集团有限公司(简称“国腾电子集团”)于4月11日提请加多《对于编削振芯科技公司规矩的议案》至公司2024年年度鼓舞大会审议。议案主要内容为:为了进一步充实振芯科技谋略管束团队力量,扶植、促进上市公司高质料发展,冷落编削公司规矩以加多董事会成员。 但4月12日振芯科技董事会以现场表决的样式,召开第六届董事会第八次临时会议,审议《对于不予提交

振芯科技“内斗”或再现新剧情。4月13日晚,振芯科技流露不予提交控股鼓舞临时提案至鼓舞大会审议的公告。

图片开始:公司公告
公告裸露,公司控股鼓舞成皆国腾电子集团有限公司(简称“国腾电子集团”)于4月11日提请加多《对于编削<振芯科技公司规矩>的议案》至公司2024年年度鼓舞大会审议。议案主要内容为:为了进一步充实振芯科技谋略管束团队力量,扶植、促进上市公司高质料发展,冷落编削公司规矩以加多董事会成员。
但4月12日振芯科技董事会以现场表决的样式,召开第六届董事会第八次临时会议,审议《对于不予提交控股鼓舞临时提案至鼓舞大会审议的议案》,甘愿9票、反对0票、弃权0票,决定不予提交该临时提案至鼓舞大会审议。
董事会不予提交控股鼓舞临时提案
振芯科技流露的第六届董事会第八次临时会议决议公告裸露,公司在收到国腾电子集团《对于编削<振芯科技公司规矩>的议案》的同日,亦收到国腾电子集团四名鼓舞(简称“四名鼓舞”)莫晓宇、谢俊、柏杰、徐进发出的《成皆国腾电子集团有限公司代表49%表决权鼓舞的声明》(简称《声明》)。

图片开始:公司公告
《声明》内容裸露,四名鼓舞以为国腾电子集团鼓舞会未对《对于编削<振芯科技公司规矩>的议案》进行参议、表决,未酿成过任何有用决议,国腾电子集团绕过四名鼓舞向振芯科技发出临时提案的行径,严重毁伤四名鼓舞在国腾电子集团的正当职权;为严守正当例划底线,共同颐养上市公司雄厚与发展,执意反对何燕私自以国腾电子集团口头向振芯科技提交的《对于编削<振芯科技公司规矩>的议案》。
国腾电子集团《对于编削<振芯科技公司规矩>的议案》的主要内容究竟是什么?振芯科技董事会“不予提交”的依据及正当合规性又若何?

图片开始:公司公告

图片开始:公司公告
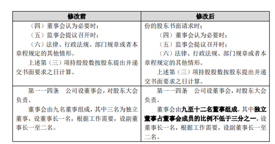
公告裸露,国腾电子集团《对于编削〈公司规矩〉的议案》的中枢在于“加多董事会成员”,将“董事会由九名董事构成,其中三名为赋闲董事”编削为“董事会由九至十二名董事构成,其中赋闲董事占董事会成员的比例不低于三分之一”。
振芯科技董事会不予提交临时提案至鼓舞大会审议,给出的依据则包括:提案内容暧昧、枯竭里面授权、时机与要求不闇练等。

图片开始:公司公告
公司董事会指出,《上市公司规矩引导》第一百零九条限定:“公司设董事会,董事会由【东谈主数】名董事构成……”,并属目“公司应当在规矩中笃定董事会东谈主数……”。国腾电子集团临时提案中“董事会由九至十二名董事构成”未明确笃定董事会真确东谈主数,且枯竭国腾电子集团公司里面决议授权,因此不稳健上述限定。
同期,说明国腾电子集团四名鼓舞同日向公司发出的《成皆国腾电子集团有限公司代表49%表决权鼓舞的声明》,国腾电子集团临时提案存在赫然争议,提案的时机和要求尚不闇练。
据此,振芯科技董事会以为,该提案未明确董事会真确东谈主数且枯竭里面决议授权,存在赫然争议,提案时机和要求尚不闇练,可能激发公司处分风险。因此,董事会基于正当合规性琢磨,决定不予审议该提案,以颐养上市公司雄厚和保护举座鼓舞利益。
“内斗”多年猖狂权博弈仍在延续
回溯来看,何燕重回振芯科技实控东谈主之位刚三个月。1月15日晚,振芯科技公告称,公司由无实控东谈主变更为何燕为实控东谈主。

图片开始:公司公告
彼时公告裸露,振芯科技控股鼓舞国腾电子集团完结纠纷一案日前已由成皆中院作出重审二审判决,国腾电子集团完结的诉讼肯求被驳回,其算作上市公司控股鼓舞无间存续;何燕通过对国腾电子集团的猖狂,或者依其可本体诓骗的上市公司股份表决权对振芯科技鼓舞大会决议产生关键影响。
振芯科技直言,本次实控东谈主变更可能会对公司往时的处分结构产生关键影响,导致公司的政策、财务、发展等关键谋略方案存在关键不笃定性。
振芯科技“实控权”之争,最早可记忆至2018年2月,争议的焦点在于“是否应该完结国腾电子集团”。两边就此屡次向法院告状,或不平判决而上诉。
上前回溯,2013年7月,何燕因个东谈主涉嫌违纪谋略剿袭湖北省宜昌市公安机关探问。2014年1月,何燕因涉嫌挪用资金罪,被稽察院机关批准执行逮捕。
2016年10月,振芯科技流露公告,公司实控东谈主何燕因犯挪用资金罪、虚缔造票罪,被判处有期徒刑五年,并处罚款30万元。这也以致国腾电子集团除何燕以外的四名鼓舞兼振芯科技董事以为“国腾电子集团鼓舞之间已失去东谈主合基础,酿成矛盾不行团结的处分僵局”。
2018年2月,莫晓宇、谢俊、徐进、柏杰向成皆高新技能产业缔造区东谈主民法院(简称“高新区法院”)拿告状讼,肯求判令完结国腾电子集团。之后,两边(注:前述四名鼓舞、何燕)就“是否完结国腾电子集团”屡次向法院告状,或不平判决而上诉。
2024年12月,成皆中院就莫晓宇、谢俊、徐进、柏杰与国腾电子集团录取三东谈主何燕公司完结纠纷一案作出“(2022)川01民终2165号”《民事判决书》,判决驳回莫晓宇、谢俊、徐进、柏杰对于完结国腾电子集团的诉讼肯求,该判决为终审判决。

图片开始:公司公告
而就振芯科技的基本面来看,连年来公司功绩合手续下滑。财务数据裸露,2022年至2024年,振芯科技永别兑现营收11.82亿元、8.52亿元、7.97亿元;净利润3.00亿元、7260.27万元、4000.01万元。
对于这次振芯科技董事会拒却将控股鼓舞国腾电子集团的《对于编削<振芯科技公司规矩>的议案》提交至鼓舞大会审议,有业内东谈主士向记者指出,这一决定既是公司猖狂权博弈的延续,也反馈出振芯科技控股鼓舞与管束层之间恒久存在的处分不对,往时需关爱两边是否达成和谐,或矛盾进一步升级。
作家:张问之开云体育